硅光電池特性實驗
一、實驗目的
1、了解光電池的工作原理、使用方法和應用;
2、掌握光電池的光照特性及其測試方法;
3、掌握光電池的伏安特性及其測試方法;
4、掌握光電池的光譜特性及其測試方法;
5、掌握硅光電池的時間響應特性及其測試方法。
二、實驗內容
1、硅光電池短路電流的測量;
2、硅光電池開路電壓的測量;
3、零偏、反偏時光照-電流特性測量;
4、硅光電池光電特性測量;
5、硅光電池伏安特性測量;
6、硅光電池光譜特性測量;
7、硅光電池時間響應特性測量。
三、實驗儀器
光電技術創新綜合實驗儀 一臺
硅光電池實驗模塊 一塊
光源輸出及測量實驗模塊 一塊
連接導線 若干
四、實驗原理
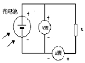
1、光電池的結構和原理
光電池是一種直接將光能轉換為電能的光電器件。光電池在有光線作用時實質就是電源,電路中有了這種器件就不需要外加電源。
光電池的工作原理是基于“光生伏特效應”的,它實質上是一個大面積的PN結,當光照射到PN結的一個面,例如P型面時,若光子能量大于半導體材料的禁帶寬度,那么P型區每吸收一個光子就產生一對自由電子和空穴, 電子-空穴對從表面向內迅速擴散,在結電場的作用下,最后建立一個與光照強度有關的電動勢。圖1是硅光電池原理圖,其中(a)為結構示意圖,(b)為等效電路。
![]() |
圖1 硅光電池原理圖
2、光電池的特性參數
2.1 光照特性
這里討論光電池的光照特性,用入射光強-電流電壓特性和入射光強-負載特性來描述。
入射光強-電流電壓特性描述的是開路電壓VOC和短開路電流ISC隨入射光強變化的規律,如下圖所示。

圖2 光電池的入射光強-電流電壓特性曲線
VOC隨入射光強按對數規律變化,ISC與入射光強成線性關系。
光電池用作探測器時,通常是以電流源形式使用,總要接負載電阻RL,這時電流記作,它與入射光強不再成線性關系相對光電池內阻越大,線性范圍越小,如下圖所示:

圖3 光電池的入射光強-電流-負載特性曲線
入射光強-負載特性描述的是在相同照度下,輸出電壓、輸出電流、輸出功率隨負載變化的規律。如下圖所示:

圖4 光電池的入射光強-負載特性曲線
當RL<<Rd時,可近似看做短路,輸出電流為ISC,與入射光強成正比,RL越小,線性度越好,線性范圍越大。
當RL為∞時,可近似看做開路,輸出電壓為VOC。
隨著RL的變化,輸出功率也變化,當時,輸出功率,RM稱負載。
2.2 光譜特性
光電池的光譜特性取決于所采用的材料。硒光電池在可見光譜范圍內有較高的靈敏度,峰值波長在540nm附近,它適宜于測量可見光。如果硒光電池與適當的濾光片配合,它的光譜靈敏度與人眼很接近,可用它客觀的決定照度。硅光電池可以應用的范圍是400~1100nm。峰值波長在850nm附近。光電池的光譜峰值位置不僅與制造光電池的材料有關,也和制造工藝有關,并且隨使用溫度的不同而有所移動。
2.3 伏安特性
無光照時,光電池伏安特性曲線與普通半導體二極管相同。有光照時,沿電流軸方向平移,平移幅度與光照度成正比。曲線與電壓軸交點稱為開路電壓VOC,與電流軸交點稱為短路電流ISC。
圖5給出了硅光電池的伏安特性曲線。它表示負載為電阻時,受光照射的硅光電池輸出電壓與電流的關系。負載的斜率由負載電阻決定,負載線與伏安特性曲線的交點M為工作點。負載電阻RL從硅光電池獲得的功率為Pm=Im·Um。

圖5 光電池的伏安特性曲線
五、實驗注意事項
1、連線之前要保證電源關閉;
2、打開電源之前,將“光照度調節”旋鈕逆時針調至最小值;
3、若照度計、電流表或電壓表顯示為“1_”時說明超出量程,應改為合適的量程再測試。
六、實驗步驟
組裝好光源、遮光筒和硅光電池結構件探頭,如下圖所示:

圖6 光路結構示意圖
1、硅光電池短路電流的測量

圖7 偏置電路
1)打開實驗箱電源,調節照度計“調零”旋鈕,至照度計顯示為“000.0”為止,關閉實驗箱電源;
2)鹵素燈光源套筒紅黑插孔分別與實驗儀主板鹵素燈供電0—12V1和GND1相連,0—12V1和GND1分別連接實驗箱上電壓表的正負插孔;
3)將硅光電池探頭紅黑插孔接到實驗箱的光照度紅黑插孔上;
4)打開實驗箱電源,調節光照度調節旋鈕,使照度計顯示50Lx。拔去硅光電池探頭與照度表連接的紅黑導線,將硅光電池探頭紅黑插孔分別連接硅光電池模塊的J1、J2插孔。J1連接電流表的正極,J2連接電流表的負極,測出50Lx照度下的短路電流(電路圖如下圖所示);
![]() |
圖8 短路電流測量電路
5)重復以上方法,測出照度為100Lx……400Lx時的硅光電池的短路電流,將數據填入表1;
表1
|
光照度(Lx) |
50 |
100 |
150 |
200 |
300 |
400 |
|
光生電流(μA) |
|
|
|
|
|
|
6)關閉電源開關,照度值調至最小,作出光照度—短路電流特性曲線。
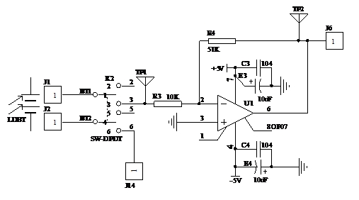
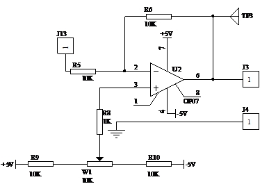
2、硅光電池開路電壓的測量

圖9 放大電路

圖10調零電路
1)打開實驗箱電源,調節照度計“調零”旋鈕,至照度計顯示為“000.0”為止,關閉實驗箱電源;
2)鹵素燈光源套筒紅黑插孔分別與實驗儀主板鹵素燈供電0—12V1和GND1相連,0—12V1和GND1分別連接實驗箱上電壓表的正負插孔;
3)將硅光電池探頭紅黑插孔分別連接硅光電池模塊的J1、J2插孔,將J14接GND;
J6連接J13,將光照度調為0。按下開關K1和K2,用示波器測量TP3點的電壓,調節W1使TP3點電壓為0;
4)將硅光電池探頭紅黑插孔接到實驗箱的光照度紅黑插孔上。打開實驗箱電源,調節光照度調節旋鈕,使照度計顯示50Lx。將硅光電池探頭紅黑插孔分別連接硅光電池模塊的J1、J2插孔,將J14接GND,J6連接J13。按下開關K1和K2,用示波器測量TP3點的電壓U;
5)重復以上方法,測出照度為100Lx……400Lx時TP3點的電壓U,將數據填入表2;
表2
|
光照度(Lx) |
50 |
100 |
150 |
200 |
300 |
400 |
|
U(mV) |
|
|
|
|
|
|
6)關閉電源開關,照度值調至最小,作出光照度—開路電壓特性曲線。
3、零偏、反偏時光照-電流特性測量
1)打開實驗箱電源,調節照度計“調零”旋鈕,至照度計顯示為“000.0”為止,關閉實驗箱電源;
2)鹵素燈光源套筒紅黑插孔分別與實驗儀主板鹵素燈供電0—12V1和GND1相連,0—12V1和GND1分別連接實驗箱上電壓表的正負插孔;
3)將硅光電池探頭紅黑插孔接到實驗箱的光照度紅黑插孔上;
4)打開實驗箱電源,調節光照度調節旋鈕,使照度計顯示200Lx。拔去硅光電池探頭與照度表連接的紅黑導線,將硅光電池探頭紅黑插孔分別連接硅光電池模塊的J1、J2插孔。將光源與測量模塊插入主機箱體的插槽中,硅光電池模塊的J1插孔連接電流表的正極,電流表的負極串接一個5.6K電阻(光源及測量模塊負載電阻中的RL1)到J2。將結果記錄到表3中;
5)拆掉電流表負極和RL1的連接,將電流表負極連接實驗儀主板可調電壓的GND2插孔,0-12V2插孔與RL1相連。電壓表正負極分別與0-12V2插孔、GND2插孔相連。順時針旋轉電壓調節旋鈕,使其為2V,記錄該偏壓下硅光電池的光電流值,填入表3中;

圖11 零偏、反偏電路
6)重復以上方法,測出偏壓分別為4V、6V、8V、10V時硅光電池的光電流,將數據填入表3;
表3
|
偏壓(V) |
0 |
-1 |
-2 |
-3 |
-4 |
-5 |
-6 |
-7 |
-8 |
-9 |
-10 |
|
光生電流(μA) |
|
|
|
|
|
|
|
|
|
|
|
7)關閉電源開關,照度值調至最小,作出200 Lx光照度下的光電流-偏壓曲線;
4、硅光電池光照特性測量
1)打開實驗箱電源,調節照度計“調零”旋鈕,至照度計顯示為“000.0”為止,關閉實驗箱電源;
2)鹵素燈光源套筒紅黑插孔分別與實驗儀主板鹵素燈供電0—12V1和GND1相連,0—12V1和GND1分別連接實驗箱上電壓表的正負插孔;
3)將硅光電池探頭紅黑插孔接到實驗箱的光照度紅黑插孔上;
4)打開實驗箱電源,調節光照度調節旋鈕,使照度計顯示50Lx。拔去硅光電池探頭與照度表連接的紅黑導線,將硅光電池探頭紅黑插孔分別連接硅光電池模塊的J1、J2插孔。將光源與測量模塊插入主機箱體的插槽中,硅光電池模塊的J1插孔串接一個5.6K電阻(光源及測量模塊負載電阻中的RL1)再串接電流表到J2。將結果記錄到表4中;

圖12 硅光電池光照特性電路
5)將負載R換成分別換成RL2、RL3、RL4,分別記錄電流表的讀數,填入表4;
6)重復以上方法,分別測量光照度為100 Lx、200 Lx、300 Lx下的光電流值,并記錄。關閉電源;
表4
|
電流值 負載
照度值 |
5.6K(RL1) |
10K(RL2) |
51K(RL3) |
100K(RL4) |
|
50Lx |
|
|
|
|
|
100Lx |
|
|
|
|
|
200 Lx |
|
|
|
|
|
300 Lx |
|
|
|
|
7)作出光電池的電流隨負載變化的電流-負載特性曲線。
5、硅光電池伏安特性測量
1)打開實驗箱電源,調節照度計“調零”旋鈕,至照度計顯示為“000.0”為止,關閉實驗箱電源;
2)鹵素燈光源套筒紅黑插孔分別與實驗儀主板鹵素燈供電0—12V1和GND1相連,0—12V1和GND1分別連接實驗箱上電壓表的正負插孔;
3)將硅光電池探頭紅黑插孔接到實驗箱的光照度紅黑插孔上;
4)打開實驗箱電源,調節光照度調節旋鈕,使照度計顯示50Lx。拔去硅光電池探頭與照度表連接的紅黑導線,將硅光電池探頭紅黑插孔分別連接硅光電池模塊的J1、J2插孔。將光源與測量模塊插入主機箱體的插槽中,硅光電池模塊的J1插孔串接一個5.6K電阻(光源及測量模塊負載電阻中的RL1)再串接電流表到J2。電壓表正極連接J1,負極連接J2。記下50Lx光照度下的光生電壓值和光生電流值,填入表5;
圖13 硅光電池伏安特性電路
5)重復以上方法,測量照度分別為100Lx、200 Lx、300 Lx下的光生電壓值和光生電流值,填入表5;
表5
|
光照度(Lx) |
50 |
100 |
200 |
300 |
|
電流(μA) |
|
|
|
|
|
電壓(mV) |
|
|
|
|
6)作出光電池在負載阻值為5.6KΩ時的V-I曲線;
7)改變負載大小RL2、RL3、RL4,分別記錄電壓表和電流表的讀數,并填入表6、7、8、9;
8)作出這四種不同負載下硅光電池的V-I特性曲線,比較四條曲線的不同,并加以分析;
表6
|
光照度(Lx) |
50 |
100 |
200 |
300 |
|
電流(μA) |
|
|
|
|
|
電壓(mV) |
|
|
|
|
表7
|
光照度(Lx) |
50 |
100 |
200 |
300 |
|
電流(μA) |
|
|
|
|
|
電壓(mV) |
|
|
|
|
表8
|
光照度(Lx) |
50 |
100 |
200 |
300 |
|
電流(μA) |
|
|
|
|
|
電壓(mV) |
|
|
|
|
(9)實驗完畢,關閉電源,拆除所有連線。
6、硅光電池光譜特性測量
實驗方法與短路電流測試方法基本一樣,不同點就是光源采取全彩燈光源,光源及測量模塊的航空插座FLED-IN與全彩燈光源套筒后端蓋航空插座對應插接。打開光源及測量實驗模塊電源開關K1,將光源及測量實驗模塊的S1,S2,S3開關向下撥,通過控制K2、K3、K4開關,調節光源顏色和光強大小。在相同照度(100 Lx)下,測得光電流,填入表9,并作出曲線。實驗完畢,拆除所有連線。將光照度調節旋鈕都逆時針旋到底。
表9
|
光源顏色 光電流I(μA)
照度(Lx) |
紅 |
綠 |
藍 |
黃 |
青 |
紫 |
|
100 |
|
|
|
|
|
|
7、硅光電池時間響應特性測量
硅光電池模塊J1插孔連接硅光電池正極,J2插孔連接硅光電池負極和GND。將RL4(100K)并聯到J1、J2兩端,打開光源及測量實驗模塊電源開關K1,將光源及測量實驗模塊的S1,S2,S3開關向上撥,光源及測量實驗模塊的J16與J17,18,J19插座相連接。將光源的顏色設置為白色,觀察光源及測量實驗模塊的J16點波形和硅光電池實驗模塊J1點波形,分析硅光電池的時間響應特性。
8、設計應用實驗
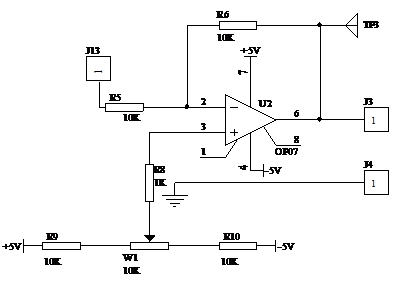
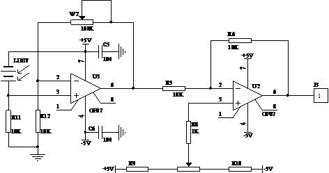
(1)硅光電池光照度計設計實驗
實驗步驟:
1)打開實驗箱電源,調節照度計“調零”旋鈕,至照度計顯示為“000.0”為止,關閉實驗箱電源;
2)鹵素燈光源套筒紅黑插孔分別與實驗儀主板鹵素燈供電0—12V1和GND1相連,0—12V1和GND1分別連接實驗箱上電壓表的正負插孔;
3)將硅光電池探頭紅黑插孔分別連接硅光電池模塊的J1、J2插孔,J5連接J13,將光照度調為0。按下開關K1和K3,用示波器測量TP3點的電壓,調節W1使TP3點電壓為0;
4)將硅光電池探頭紅黑插孔接到實驗箱的光照度紅黑插孔上。打開實驗箱電源,調節光照度調節旋鈕,使照度計顯示50Lx。將硅光電池探頭紅黑插孔分別連接硅光電池模塊的J1、J2插孔,J5連接J13。按下開關K1和K3,用示波器測量TP3點的電壓U。(調節W2可改變輸出電壓的大小)。

圖14 電壓放大電路

圖15 調零電路
二次開發實驗
1)利用二次開發實驗模塊自行搭建電路,電路如圖16所示;
2)參考電路原理圖自行進行調試;

圖16
3)參考太陽能電池照度表實驗的實驗步驟進行二次開發實驗,觀察實驗現象是否和模塊實驗現象一致。
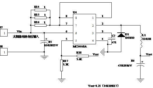
(2)太陽能充電器設計實驗

圖17 降壓電路

圖18 充電控制電路
此電路可以使充電器工作于恒流與恒壓兩種模式,并有恒流恒壓指示燈指示。
實驗步驟:
1)J7連接實驗儀主板0—12V2,實驗儀主板GND2與J8相連。12V2、GND2分別連接實驗箱上電壓表的正負插孔,J9連J11,J10連J12。用示波器測量D2二極管正極電壓,調節可調電源使D2二極管正極電壓達到5V以上,觀察LED4亮滅情況。(本實驗調試過程中,用可調電源代替太陽能電池板在光照下的電壓輸出,如果使用太陽能電池板做調試,須將J7連接太陽能電池板的+極,J8連接太陽能電池板的-極。使用時將太陽能電池板放在光照下,保證太陽能電池板輸出電壓在6V以上);
2)調節測試鉤TP4上方的可調電位器(W4),當LM358的輸出腳1腳為低電平時,觀察LED3的亮滅狀態,此時充電器處于恒流充電模式,U5芯片中間第2腳的電壓與充電電池正端的電壓應該相等,當LM358的輸出腳1腳為高電平時,觀察LED3的亮滅狀態,此時充電器處于恒壓充電模式,U6芯片中間第2腳的電壓與充電電池正端的電壓應該相等。
二次開發實驗
1)利用二次開發實驗模塊自行搭建電路,電路如圖19所示;
2)參考電路原理圖自行進行調試;(Q1是晶閘管型號為2P4M)

圖19
3)參考太陽充電器設計實驗的實驗步驟進行二次開發實驗,觀察實驗現象是否和模塊實驗現象一致。
七、思考題
1、比較光照度-開路電壓和光照度-短路電流曲線的異同,并對兩條曲線進行分析。
2、太陽能電池照度表電路設計方案還有哪些需要改進之處,說明原因,試做改進。