光敏電阻光控開關實驗
一、實驗目的
加深了解光敏電阻的工作原理及應用性
二、實驗內容
光敏電阻光控開關設計實驗
三、實驗儀器
光電技術創新綜合實驗儀 一臺
二次開發模塊 一塊
光源輸出及測量實驗模塊 一塊
連接導線 若干
四、實驗原理
1、實驗參考原理
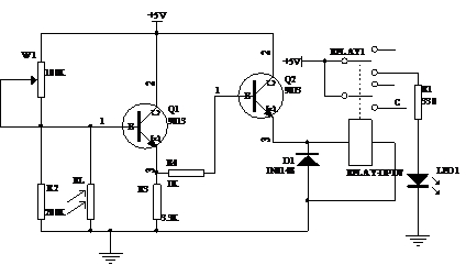
實驗參考原理圖如6-1:

圖6-1 光敏電阻光控開關電路
其工作原理是:電路接通后,改變照射到光敏電阻上的光強,當光強發生變化時,光敏電阻的阻值跟著發生變化,導致Q1三極管的基極電壓也隨光強發生變化,致使后極的Q2三極管的基極電流發生變化,從而使繼電器的工作狀態發生變化,起到開關控制的作用。
五、實驗注意事項
1、打開電源之前,將“電源調節”旋鈕逆時針調至底端;
2、實驗操作中不要帶電插拔導線,應該在熟悉原理后,按照電路圖連接,檢查無誤后,方可打開電源進行實驗;
3、若照度計、電流表或電壓表顯示為“1_”時說明超出量程,選擇合適的量程再測量;
4、嚴禁將任何電源對地短路。
六、實驗步驟
二次開發實驗
(1)利用二次開發實驗模塊自行搭建電路,電路如圖6-1所示;
(2)參考電路原理圖自行進行調試;
(3)觀察實驗現象是否和實驗原理所描述的結果相一致。
在了解光敏電阻光控開關原理后,思考如何利用現有的其他模塊,來完成此實驗
七、實驗思考
1、光電密碼鎖實驗電路存在哪些不足,可進行怎樣的改進?
2、試分析日常生活中,光敏電阻可用于什么領域?