光敏電阻光控燈設計實驗
一、實驗目的
加深了解光敏電阻的工作原理及應用性
二、實驗內容
光敏電阻光控燈設計實驗
三、實驗儀器
光電技術創新綜合實驗儀 一臺
光敏電阻實驗模塊 一塊
光源輸出及測量實驗模塊 一塊
連接導線 若干
四、實驗原理
1、實驗參考原理
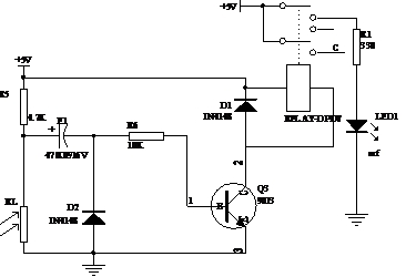
實驗參考原理圖如3-1:

圖3-1光敏電阻光控燈設計實驗電路
當外界光線突然變暗時,光敏電阻阻值增大,電容E1正極電位升高,電源經R5、E1、R6和Q3的發射結對E1進行充電。此充電電流使得Q3導通,使得繼電器線圈通電工作,常閉觸點斷開,常開觸點閉合,實現對外電路的控制,此時LED1發光二極管點亮發光。當E1充電穩定后,Q3失去基極電流而截至,繼電器常開觸點斷開,發光二極管熄滅。調整E1的容值可改變LED點亮時間,E1容值越大,延遲時間愈長。
五、實驗注意事項
1、打開電源之前,將“電源調節”旋鈕逆時針調至底端;
2、實驗操作中不要帶電插拔導線,應該在熟悉原理后,按照電路圖連接,檢查無誤后,方可打開電源進行實驗;
3、若照度計、電流表或電壓表顯示為“1_”時說明超出量程,選擇合適的量程再測量;
4、嚴禁將任何電源對地短路。
六、實驗步驟
光敏電阻光控燈設計實驗
1、打開實驗箱電源,調節照度計“調零”旋鈕,至照度計顯示為“000.0”為止,關閉實驗箱電源;
2、J7、J8分別連接實驗箱上的光敏電阻結構件黃、藍插孔,同時將套筒紅、黑插孔與照度計紅、黑插孔相連;
3、連接模塊上的J1插孔至J5插孔,J2插孔至J6插孔,打開實驗箱電源,按下開關K1和K4,同時保證其余開關都彈起;
4、調節光源照度觀察模塊上LED1燈亮滅延時情況;(照度從值調到照度最小值)
5、將“電源調節”旋鈕逆時針旋至不可調位置,關閉實驗箱電源。
二次開發實驗
(1)利用二次開發實驗模塊自行搭建電路,電路如圖3-2所示;
(2)參考電路原理圖自行進行調試;

圖3-2
(3)參考光敏電阻光控燈設計實驗的實驗步驟進行二次開發實驗,觀察實驗現象是否和模塊實驗現象一致。